114-2 新北市平溪區十分國民小學附設幼兒園收退費辦法(114.12.23公告)
跳到主要內容區
您的瀏覽器不支援JavaScript功能,若網頁功能無法正常使用時,請開啟瀏覽器JavaScript狀態
新北市平溪區十分國民小學
Shih-fen Elementary School in New Taipei City
回首頁
交通資訊
網站管理
:::
搜尋
資訊分類清單
115年度磐石國小組-十分國小-方案全文
閱讀教育專區
新北市課程計畫資源網
114學年度第2學期課程計畫備查通過備查
處室分機表
認識十分
學校概況
學校介紹
歷任校長
交通資訊
行政處室
校長室
教務處
學輔處
總務處
幼兒園
人事室
會計室
招生入學
110學年度新北市教保服務機構收費及退費標準
113學年度幼兒園招生入學資訊
113學年度國小招生入學資訊
教師班級網頁
六年級
五年級
四年級
二年級
一年級
幼兒園
十分防疫專區
本校防疫
數位教室
「i學習百寶箱」線上學習資源
課程計畫專區
家庭教育專區
家庭教育成果專區
新北市家庭教育中心
112年度家庭教育執行成果
午餐專區
校外人士協助教學或活動專區
台灣母語日專區
本土語專區
環境教育專區
110探索計畫期末整體規劃-期末報告構想書
防災教育專區
學生事務相關法規
校園開放
活動宣導
:::
首頁
行政處室
幼兒園
公告事項
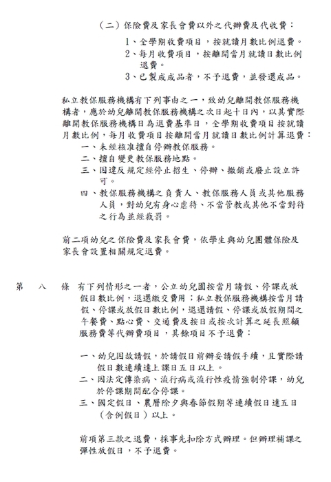
114-2 新北市平溪區十分國民小學附設幼兒園收退費辦法(114.12.23公告)
114-2 新北市平溪區十分國民小學附設幼兒園收退費辦法(114.12.23公告)
114-2 新北市平溪區十分國民小學附設幼兒園收退費辦法(114.12.23公告)
第一頁
第二頁
第三頁
第一頁
第二頁
第三頁
登入成功
Close (Esc)
Share
Toggle fullscreen
Zoom in/out
Previous (arrow left)
Next (arrow right)